DNF100级驭剑士装备推荐,今天小编给大家带来的就是dnf驭剑士100级装备推荐,可能有小伙伴还不太了解,快跟小编一起去看看吧。
【一】过渡装备



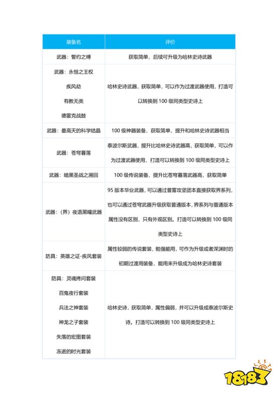
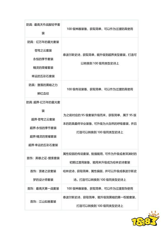
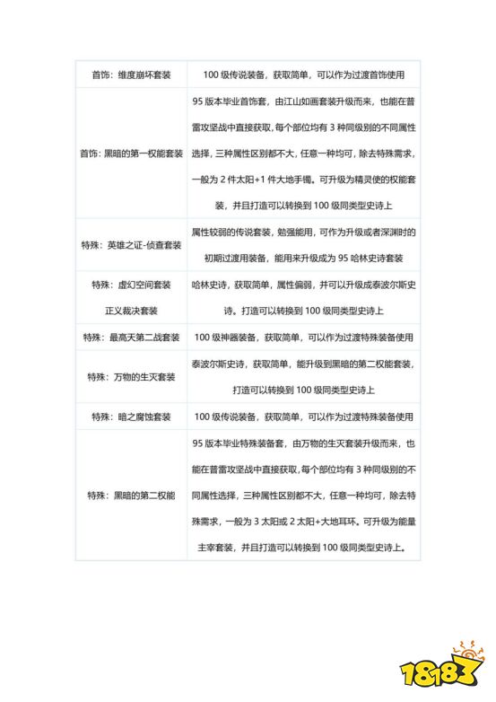
【二】100级装备点评
武器

四、装备推荐
推荐搭配
一、533搭配推荐
【方案一】大自然的呼吸+精灵使的权能+能量主宰
说明:属性词条加成全面,从黄白爆到暴击属抗三速无一不加,最最重要的是,在深渊不出史诗的情况下,这一身很有可能是100级版本初期的最终毕业套。
【方案一】贫瘠沙漠的遗产+幸运三角+军神的隐秘遗产(神话)
说明:防具比死亡阴影强,但是伤害最大化需要手搓技能,首饰满状态后加上防具和拥有神话的特殊,能让伤害更上一层楼。
【方案二】噩梦:地狱之路+上古尘封术式/幸运三角+军神的隐秘遗产(神话)
说明:提高伤害的代价是hp的不断减少,要随时注意hp值的变化,首饰的加成相比于幸运三角可以让输出更稳定。
【方案三】死亡阴影+幸运三角+军神的隐秘遗产(神话)
说明:拥有不俗的伤害,首饰的满状态加成配合伤害高的防具,拥有神话的特殊则给爆发力提供了坚实的保障。
二、非533散搭搭配
【方案一】命运歧路(腰鞋)+大自然的呼吸(胸肩腿)+幸运三角+军神的隐秘遗产(神话)
说明:命运歧路的鞋子和腰带特化了剑宗的主要输出技能,在长时间作战下,伤害不输常规的史诗套533搭配。
【方案二】深渊窥视者(神话)+黑魔法探求者+天命无常/次元旅行者+大自然的呼吸(肩腰)
说明:属性类似幽魂套,靠堆暗抗来增加伤害,同时增加了技能等级,肩腰的部位相比龙血玄黄虽然伤害低一点但容易触发。
【方案三】深渊窥视者(神话)/吞噬愤怒(神话)+黑魔法探求者+天命无常/次元旅行者+龙血玄黄/炙炎之盛宴(肩腰)
说明:这些装备的搭配伤害相差无几,其中吞噬愤怒会造成持续伤害,对于短时间爆发不太友好,天命无常则需要触发最大加成才能造成伤害最大化,这两点要注意。
【方案四】深渊窥视者(神话)/吞噬愤怒(神话)+黑魔法探求者/狂乱追随者+天命无常/次元旅行者+命运歧路(肩腰鞋)
说明:主要依赖于cp技能和觉醒技能输出,狂乱追随者和天命无常要随时注意触发状态是否为最大加成。
【方案五】深渊窥视者(神话)/吞噬愤怒(神话)+黑魔法探求者/狂乱追随者+天命无常/次元旅行者+炙炎之盛宴(腿肩腰)
说明:加成全面,但是要注意部分装备是否为满状态触发。
【方案六】深渊窥视者+黑魔法探求者+地狱求道者(神话)+炙炎之盛宴(胸肩腰)
说明:契合剑宗本身暗抗偏高的属性。要注意暗抗带来的加成是否满属性触发
上述装备搭配皆可作为毕业装备搭配使用,其中贫瘠沙漠的遗产+幸运三角+军神的隐秘遗产(神话)搭配加成的伤害最高。
搭配规则:
①防具套装+首饰套装+特殊装备套装
②上衣、项链、辅助装备套装+下衣、手镯、魔法石+鞋子、戒指、耳环套装+纯防具套装2件套
③上衣、项链、辅助装备套装+下衣、手镯、魔法石+鞋子、戒指、耳环套装+纯防具套装3件套(需舍弃前三种套装中的一个部位)
④纯防具套装2件+另一种纯防具套装3件+首饰套装+特殊装备套装
因神话装备超难的获取程度,所以原则上是有什么神话就配哪一套装备
强调神话装备的重要性,有神话的套装和没神话的套装差距甚远
100级史诗的打造可以相互转换,所以选择困难的时候可以转换后去修炼场测一下
0
0