DNF希洛克攻坚战团本怎么玩?地下城与勇士在韩服测试服上线了希洛克Raid,很多玩家都想知道DNF希洛克攻坚战有哪些内容?下面我就给大家带来详细介绍,一起来看看吧!
DNF韩服无形之希洛克攻坚战内容详情

tips:韩服内容仅供参考,请以国服实际更新为准!
无形之希洛克
Raid进入方法
*入场
-每周可以参与两次。
-每周两次,每天限制进入一次。
-入场次数在每周星期四6:00重置。
*入场材料
- 可以通过购买输入“净化圣物”项目。
- 可以从 NPC信奘或Raid商店购买。
- 希洛克 Raid开始时会消耗入场材料。
*等级限制
- 100 Lv的角色可以入场。
- 当剧情任务“无形方舟”完成后,可以进入团队频道。
RAID规则
*参加人数
-最多可以16个玩家组成攻坚队。
*时间限制
-时限为80分钟。
ㄴ阶段1:40分钟
ㄴ阶段2:40分钟
- 包含有两个阶段之间的待机时间:5分钟
- 每一次地下城都有指定的时间限制。
*团本编队
- NPC“信奘”可以生成攻坚队。
- 创建队伍后,可以通过NPC`阿甘左`开始团队袭击。
- 最多可以有8组角色参加攻坚。
- 被指定为一组的角色在攻坚开始时,自动配置为一个队伍。
*战斗限制
- 需要5983或更高的抗魔值。
- 每个地下城限制为4个复活币。
- 控制免疫系统适用于所有绿名/ boss的怪物。
- 以下消耗品不能用于希洛克攻坚队中。
人偶物品的使用受到限制。
神圣的祝福,天堂的HP药水,天堂的痊愈药水,天堂的HP药水,神圣的祝福药水
- 只能在希洛克攻坚队中使用指定的消耗品。
- 每个阶段的时间限制为40分钟后,操作将失败,此时,入场券将通过邮件返还。
- 如果由于失败或撤退而导致战斗失败将被转移到等候处并受到复活惩罚,一段时间内参加战斗。
- 攻坚开始后,无法以正常的方式返回赛利亚房间。
*可用消耗品列表
- 与限定的消耗品的使用限制与(幻影回复药水)不共享。
- 每个地下城中可用的消耗品可以使用5次,并且使用次数与其他消耗品之间共享。

*限制买入消耗品

希洛克追踪战-天空之城下层
*天空之城下层
-天空区域由4个区域组成。
-每个地下城都可以在团队面板中按“进入”按钮进入,并且可以通过INS“撤退”按钮退出。
*战斗流程
-通往天空区域的每个大门都有其明确的条件,如果条件满足,可以进入下一个区域。
-目标是通关最后的痛苦区域。
*每个区域通关的描述
法则之门

ㄴ当一个队伍进入法则之门时,开始进入倒计时。
ㄴ只有在有限的时间内找到大门的法则,破坏法则才能进行净化。
通往智慧的之门

ㄴ必须在梦幻黎明入场后,才能入场另一个地下城。
ㄴ梦幻黎明入场时,每个副本的机制都会激活。
ㄴ通关地下城后,每个地下城的机制才会停止行动。
痛苦之门区域1、区域2


ㄴ痛苦之镜副本通关一定时间后会恢复,并具有明确的通关时间限制。
ㄴ该区域连通区域2,没有在规定时间内通关将会初始化地下城,需要从区域1重新开始攻略。
ㄴ如果通关了区域1中的所有地下城,则可以进入区域2。
ㄴ幻影之城/城之幻影通关后,与各副本链接的无形关卡地下城将会获得增益。
ㄴ如果无形关卡副本全部通关,追踪希洛克的作战也将会结束
ㄴ所有的关卡,都能获得追踪希洛克的一阶段奖励。
讨伐-无形之希洛克(希洛克的幻界)
*无形棺柩区域
-无形之棺,由3个战斗地域构成。
*战斗流程
-希洛克的幻界由3个区域组成,每个区域通关后,就可以到达下一个区域了。
-目标是突破各区域,完成讨伐希洛克的目标,最终通关地下城。
*各区域的说明
三界

无意识之棺
通关无意识之棺连接的各个副本,即可进入下一个区域。
二界

变化的无意识之棺
如果在的战斗中获得胜利,一定时间给予意识形态的boss强力的伤害。
意识之棺
各个迷宫通关情况下,能进入下一个区域。
一界

真正意识之棺
进入了相应的迷宫的派对变成蚕食状态,在一定时间内不能进入真正的意识。
如果相应的迷宫被清除的话,就会结束讨伐作战。
无意识之棺:压迫
遇到真正意识的BOSS就能进入迷宫。
如果在战斗中获胜,在一定时间内可能会对真正的意识造成严重伤害。
由于“无意识之棺:压迫”副本的影响,可以按提示副本进行清除。
未得到提示的情况下,清除‘无意识的冠:遗忘’副本,不能给真正的意识造成损害。
战斗胜利后,有一定时间的再生成等待时间。
无意识之棺:遗忘
遇到真正意识的BOSS就能进入迷宫。
如果在战斗中获胜,在一定时间内可能会对真正的意识造成严重伤害。
`无意识之棺:遗忘`相关的迷宫,可以得到清晰的提示。
没有得到的提示`无意识之观念:遗忘`通过迷宫的情况下,不能给真正的意识造成损害。
战斗胜利后,有一定时间的再生成等待时间。
无意识之棺:否定
遇到真正意识的BOSS就能进入迷宫。
遇到的时候开始,会有一段时间的通关限制时间,如果不能及时将‘无意识之棺:否定’副本清洗掉,讨伐作战全部初始化,回到三阶状态
新系统
*无形轨迹系统
-在所有副本中添加无形轨迹系统。
当你启动无形轨迹时,副本中的怪兽时间会变慢。
它不会收到速度减慢的影响。

▲充能状态

▲充满状态
-无形轨迹可通过HP UI旁边的新UI获得,并且只能由队长使用。
它可以在等待复活/死亡时使用。
当队长退出地下城时,使用权限将会移交给新的队长。
-进入地下城后,遇到boss时,无形轨迹会自动填满,不再填满。
-当“制表”键按钮被激活为黄色,并且仪表已被使用时,该表可用。
当所有量表用尽或再次按下“ Tab”键时,无形轨迹停止。
*灿烂之光的形象
- 这是提供给尚未更新三觉职业的额外增益。
- 效果:伤害增加率15%
- 只能在希洛克 Raid中获得此增益。
- 在希洛克Raid副本中生效的灿烂之光的形象BUFF中可以确认是否生效。

* HP共享系统
- 在希洛克征服行动地下城中,“ HP共享系统”应用于“ 真正意识之棺”和“内心之棺”地下城BOSS。
- 地下城中的怪物共享相同的HP值,并且共享每个地下城中对BOSS造成的伤害。
- 造成的伤害量由HP条形界面的底部的小队颜色表示,并指出每个小队对BOSS造成的伤害。
- 这些地下城中BOSS受到的伤害,只有当‘内心之棺’通关之后,才会全部合计并且对通用HP进行结算。
- 必将“内心之棺”地下城全部加起来适用于共享HP后,才能清除对地下成中BOSS造成的伤害。
- 如果您失败或放弃了“ 真正意识之棺”和“内心之棺”地下城,则由该队伍造成的所有伤害都会重置。
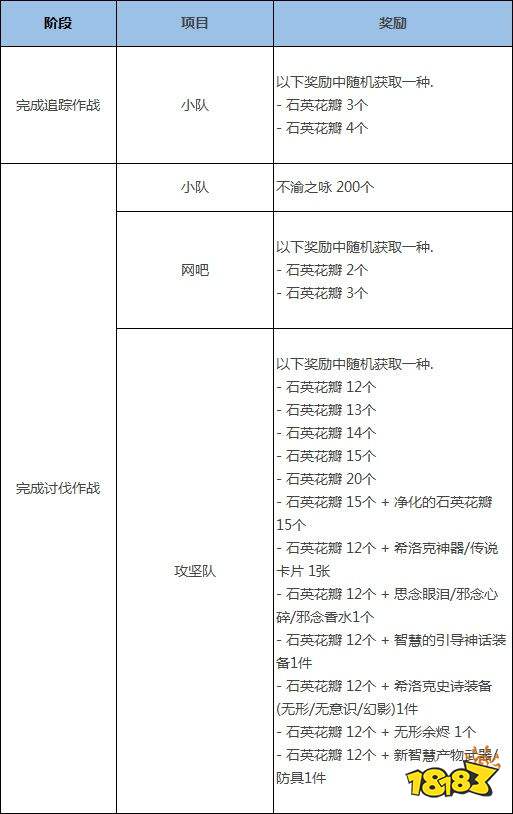
希洛克攻坚战通关奖励
* 通关希洛克攻坚战时可以获得以下奖励
- 只有通关至少2次地城才可以获得奖励.

无形余烬系统
* 通过希洛克攻坚处获得的特殊道具[无形余烬],可以把在[智慧的引导]中获得的史诗武器或智慧产物史诗武器赋予[希洛克专属属性].
- 通过西海岸中央兵营或希洛克频道的NPC[歌兰蒂斯]处可以进行[余烬融合]
* 进行融合时,可以维持当前装备的强化/增幅/锻造/附魔/品级.同时追加特殊图标显示
* 进行余烬融合时,会消耗以下材料.

* 已赋予[余烬融合]的智慧的引导史诗武器无法进行跨界/分解,需要使用[融合分离]功能分离余烬后才可进行跨界/分解.
- 如果选择智慧产物进行融合,那么在封装状态下无法融合,融合后的装备无法封装/跨界/分解
需要使用[融合分离]功能进行装备分离才可封装/跨界/分解.
* 为全武器共通效果,最多可适用2个词条,且仅在以下词条属性中随机赋予2个
变换无形余烬属性
* 使用在希洛克攻坚战中获得的道具 '石英花瓣'可以变换[希洛克专用属性]
- 通过西海岸中央兵营/希洛克频道的NPC[歌兰蒂斯]处进行变换
- 除了'石英花瓣' 之外,也可使用装备品级调整箱或黄金装备调整箱进行变换
* 使用以下任意一类道具可以进行变换.
石英花瓣:8个,装备品级调整箱:1个,黄金装备调整箱:1个
希洛克史诗装备融合
* 在希洛克攻坚中获得的[无形/无意识/幻影]史诗装备可以与其他的史诗/传说装备融合,
- 通过西海岸中央兵营/希洛克频道的NPC[歌兰蒂斯]处的雷米迪亚圣堂的净化祭坛进行融合.
- 融合装备需要部位/材质相同,且希洛克史诗装备之间无法融合.
- [无形/无意识/幻影]装备无法进行强化/增幅/附魔,且该装备上的[希洛克专用属性]为固定属性,无法变更.
* 当选择融合装备后,会出现一件拥有双方原属性的装备,且维持原套装效果,
- 融合后的装备的强化/增幅/改造/附魔/品级以非希洛克史诗的另一件为基准
融合完成后会附加特殊图标
* 融合装备需要以下材料
-堇青石50个,灵魂之源10个

融合分离装备
* 使用[石英花瓣]可以分离融合后的装备.
- 选择分离融合时,可以将[无形余烬]与原装备进行分离
- 通过西海岸中央兵营/希洛克频道的NPC[歌兰蒂斯]处的雷米迪亚圣堂的净化祭坛进行融合分离.
* 分离装备时,基础装备会还原至融合后的属性.
- 强化/增幅/锻造/改造/附魔
- 封装次数/封装状态/变换状态
* 使用融合分离功能需要以下材料.
石英花瓣:30个,堇青石:50个
雷米迪亚圣堂 : 光之锻造所
* 追加新功能-光之锻造所.
- 在西海岸兵营/希洛克频道的NPC[歌兰蒂斯]处追加新功能-光之锻造所.
- 完成外传任务[希洛克攻坚战]
-中获得的[结晶化石英花瓣礼盒]中获得的史诗装备可以在此处进行变换.
ㄴ 其他途径获取的史诗装备无法变换.
- 可以在无形/无意识/幻影装备间变换
- 没有变换次数限制.
- 变换时需要以下材料,随着变换次数增加,所需材料也会增加
所需材料:
- 石英花瓣:100个,史诗灵魂:1个
- 变换装备时装备品级也将会初始化
希洛克攻坚商店
* 希洛克攻坚商店可以购入以下道具.

商店物品展示:

攻坚队商店改版
* 删除史诗灵魂1个礼盒的每周购入数量限制.
* 通关超时空/普雷/希洛克攻坚战时,一定几率会在不渝之咏商店中追加可购入道具.
- 追加的道具购入后会从在商店中消失,每周四的06:00初始化.

希洛克攻坚战相关系统变更事项
* 语音聊天
- 希洛克攻坚战中可以使用语音聊天功能.
- 希洛克攻坚战中,攻坚队队长与被赋予发言权的小队队长可使用开启队员发言权的功能.
* 冒险团
- 内容熟练度新增希洛克攻坚战,根据通关次数变更装饰图标.
- 希洛克攻坚战通关时可获得角色熟练度等级经验.
* 冒险团挑战
- 冒险团的挑战页面新增 '阿拉德无形文化遗产' 和 '抓住仪式之根' ,达成后获得名誉奖励.
- 冒险团窗口 挑战 > 内容菜单中可确认进行情况.
* 每周副本
- 每周副本信息中添加希洛克攻坚战.
* 公会
- 公会贡献度
ㄴ 攻坚战通关条件中新增希洛克攻坚战.
- 公会排名
ㄴ 攻坚战通关条件新增希洛克攻坚战.
ㄴ 每通关一次希洛克攻坚战获得4分.
其他变更事项
* 可变换的装备在装备图标左上角新增可变换的提示, 相关装备如下.
- 可在休亚的炼金术实验室使用的装备
- 可在暴戾搜捕团的灵魂转换器使用的装备
- 可在雷米迪亚大圣堂 : 光之铁匠铺使用的装备
- 示例图片

* 变更事项
- 最高数值属性的情况下, 属性数值原本的颜色标记为神话品级的颜色.
- 装备品级调整箱确认窗口中标记随机属性数值的幅度.
* 穿戴的装备说明的精通属性标记区域移动至装备描述上方.
* 诉语者的魔法铸造室 - '权能融合' 名称变更为 '权能继承'.
* 部分智慧的产物装备的特定装备抗磨增加效果上调.
0
0