2023年高考多少分能上北京舞蹈学院?附各省录取分数线
2023-04-20 13:34
来源:网络
作者:网络
20978
不少考生都想知道,2023年高考多少分能上北京舞蹈学院?那么,今年北京舞蹈学院的录取分数线是多少呢?下面为大家整理了北京舞蹈学院在各省的录取分数线一览表以及历年最低录取分数,希望对大家有所帮助,数据源于网络,仅供参考。
2023年高考多少分能上北京舞蹈学院? 目前,北京舞蹈学院2023年录取分数线还未公布,等到官方公布后,我们会更新到这里,下面为大家整理了2021-2022年北京舞蹈学院在各省的录取分数线,希望对大家有所帮助,如需更加准确的信息,大家可以登录北京舞蹈学院的招生网站进行查询,数据如有出入,请以官方最新公布信息为准。
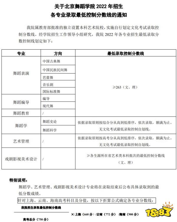
2022年北京舞蹈学院录取分数线 2022年北京舞蹈学院高考录取分数线信息: 中国古典舞专业录取分数线:263分; 芭蕾舞专业录取分数线:263分; 音乐剧专业录取分数线:263分; 北京舞蹈学院2022年招生各专业录取最低控制分数线

2021年北京舞蹈学院录取分数线 1、北京舞蹈学院舞蹈表演专业的最低录取控制线不低于245分(文理同分);
2、北京舞蹈学院舞蹈编导专业的最低录取控制线不低于275分(文理同分);
3、北京舞蹈学院舞蹈教育专业的最低录取控制线不低于385分(文理同分);
北京舞蹈学院王牌专业有哪些? 北京舞蹈学院王牌专业有:舞蹈表演、舞蹈编导、舞蹈学、舞蹈教育、艺术管理、戏剧影视美术设计等。
北京舞蹈学院简介 北京舞蹈学院是一所以高素质舞蹈人才培养、高水平舞蹈理论研究和作品创作为主要任务的全日制普通高等学校,是中华人民共和国第一所专业舞蹈学校。 学校前身为北京舞蹈学校,始建于1954年;1978年经国务院批准正式成立北京舞蹈学院,隶属于文化部;2000年划转北京市人民政府。 2023年高考多少分能上北京舞蹈学院,就为大家介绍到这里,如果想要了解其他大学历年最低录取分数线、王牌专业、大学排行榜、专业选择技巧等内容,
,
,
返回首页
免责声明:文中图文均来自网络,如有侵权请联系删除,18183手游网发布此文仅为传递信息,不代表18183认同其观点或证实其描述。