在武林闲侠手游中不同的侠客拥有不同的属性、特色和技能,很多小伙伴肯定想知道哪些侠客比较厉害,小编整理了最新的侠客强度排行榜,一起来具体瞧瞧吧。
T0强度排行榜
一、阴阳系侠客
T0
1、慈航教:全体回血、群体庇佑;小技能为单体回血技,绝技为全体友方回血、减伤,最高可减伤至50%。纯辅助奶且绝技带的高全体减伤对队伍作用非常大。
2、天山派:前排隐者、御剑飞行;小技能单体高额伤害附带沉默效果,上天后不会受到攻击,击败目标可增速、增攻,绝技会对目标造成多段高额伤害。自身生存能力强,输出高。

二、金系侠客
T0
1、少林:前排护卫、群体护盾;小技能附带减伤、护盾,绝技可为全体上护盾和回血。自身有护盾和减伤,生存能力有保障,全体护盾减伤效果好且可回血。
2、苍云军:前排护卫、友军保护;小技能可代替受致命伤友军伤害,保护受致命伤的目标10秒免受伤害,伤害附带眩晕;周边敌人越多,自身防御越高。绝技阻挡后排伤害、可回血。高额减伤,保护队友免受伤害。
3、天师门:回血辅助、群体回内;自身可回血、减伤,最多可为3名队友回血、回内、增攻。自身生存能力非常强,除回血外,回内和增攻使得天师门的辅助性更强,尤其是回内。
4、天策符:近战输出、生存能力强;只要绝技开启无双模式,白身可增攻、大量回血,且自身受到的伤害会降低。施放绝技后越战越勇,伤害值爆表,且自身回血和减伤也会大大提高生存能力。

三、木系侠客
T0
1、墨家:召唤炮塔、生存能力强;召唤的炮塔相当于己方多一个上阵侠客,且炮塔和自身可回血、带有减伤效果。施放绝技后,炮塔和自己的狂暴模式增攻增速,输出和生存能力都很强。
2、藏剑山庄:依赖绝技、高额伤害;除去普攻和1个技能,所有主动和被动技能的前提是绝技的开启,绝技开启后增攻增速,伤害爆表。
3、花-间派:全能辅助、高生存能力;小技能可控制敌方攻击最高者只能普攻,普攻可为友方回血,绝技为全体增速、增防。受到致命伤害时刻瞬移。辅助功能强大,且自身不易暴毙。
4、药王谷:持续回血;自身的护盾不仅提高生存能力,还能禁锢被攻击者,使其内力持续减少,绝技可持续为友方全体回血。自身生存能力很强,总回血量尚可。

四、水系侠客
T0
1、古墓派:召唤傀儡、群体伤害;召唤傀儡生命值和攻击力很高,且伤害带吸血,可为古墓分担部分伤害,技能增攻增速。生存能力强,输出高。
2、五毒教:全体中毒;多数技能附带屮毒状态,给敌人造成持续伤害,冋时减少日标的内力,使共不易施放绝技。白身造成伤害时附带吸血,生命越高,攻击越高,战斗开场时输出最高。
3、明教:瞬移点杀、克制后排远程;白身会瞬移到白己对面目标身旁,对其造成伤害,使目标在一定时间內防御降低,同时自身受到的伤害也降低一半。突入敌方阵訾,点杀目标,很克制后排远程输出的脆皮侠客。
4、崇山派:群体冰冻;技能附带冰冻,冰冻标的同时自身获得护盾;生命值过低时,触发冰冻吸血状态,保命能力强,控制给力。

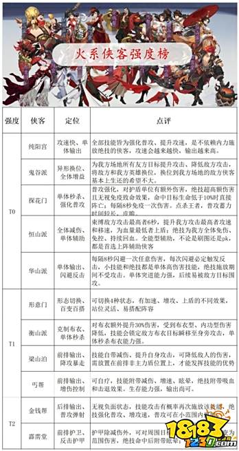
五、火系侠客
T0
1、纯阳宫:攻速快、单体输出;全部技能皆为强化普攻、提升攻速,是不依赖内力施放绝技的侠客,攻速会越来越快,输出越来高。
2、鬼谷派:移形换位、全体增益;为我方场地所有友方目标提升攻击、降低敌方攻击,将敌方和我方英雄换位,换位到我方场地的敌方侠客基本上生还的希望不大。
3、探花门:单体秒杀、强化普攻;普攻强化,对护盾单位有额外伤害,绝技超高额伤害且无视免疫致命效果,命中目标生命低于10%时直接阵亡;每隔8秒免疫一次伤害。
4、恒山派:全体减伤、单体辅助;束缚敌方攻击最高者6秒,提升我方攻击最高者攻速和移速,为血量最低者上盾;绝技为我方全体免伤、免控、持续回血。
5、华山派:单体输出、闪避反击;每隔8秒闪避一次任意伤害,每次闪避必定触发反击,小技能和绝技都是单体高伤害技能,绝技施放期间不受攻击。单体突进能力强,后续易被敌方目标围攻。

相关文章推荐:武林闲侠最强t0阵容推荐
以上就是武林闲侠t0侠客强度排行榜,感兴趣的小伙伴一定要仔细看看哦。