《完美国际2》新资料片“剑影龙心”即将于11月18日正式公测,同时也迎来了全职业的技改。职业平衡调整从不是一蹴而就,我们通过调研收集玩家对各职业的看法态度,同时通过全民竞技大师赛来检验职业强度,从而进一步对职业技能进行调整,在争取职业平衡的同时保证各职业的特性 。
注:以下技能描述皆为研发中版本,最终效果以游戏内为准

(图1:职业技能调整——武侠)

(图2:职业技能调整——法师)
本次技改中,武侠与法师的改动最为突出。人族作为最初的老种族,经过十四年版本更迭,优势逐渐被新职业埋没。通过此次技改,希望能够巩固武侠和法师的定位,使两大经典职业重新找回战场中的位置。

(图3:职业技能调整——羽芒)

(图4:职业技能调整——羽灵)

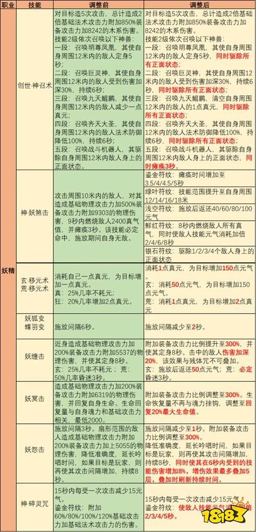
(图5:职业技能调整——妖精)

(图6:职业技能调整——妖兽)

(图7:职业技能调整——刺客)

(图8:职业技能调整——巫师)

(图9:职业技能调整——魅灵)

(图10:职业技能调整——剑灵)

(图11:职业技能调整——夜影)

(图12:职业技能调整——月仙)

(图13:职业技能调整——神机)

(图14:职业技能调整——羽锋)
官方论坛:http://bbs.w2i.wanmei.com
官方微信:wmgjol
w2i.wanmei.com
0
0