地下城堡2黑暗觉醒全职业日阶材料哪里出 全职业日阶材料攻略。本攻略中将所有日阶材料的对应职业和出处进行了列表说明。
攻略
地堡2重制以来,咸鱼们又开始翻身了。但是对于我们这些没有通关的堡友来说,未知的道路还没有走完,新的征程又多了一些迷茫。没错!我说的迷茫就是日阶!有些大佬早已经咸成鱼干了,仓库里有无尽的矿产资源,金库里有几十上百亿的现金。对他们来说,简单挥挥手,日阶马上有!但是对于生活拮据,资源紧张的堡友来说,为了探索新世界,日阶先谁后谁大有讲究,毕竟资源有限,避免浪费少走弯路非常重要。
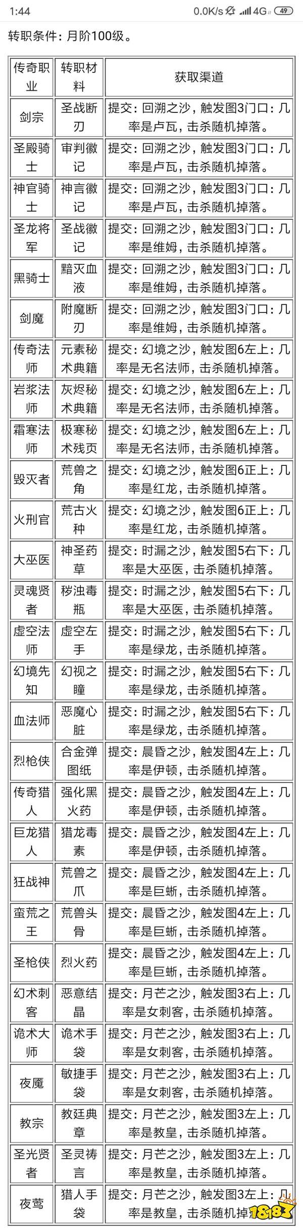
下面是日阶材料和出处图↓

默认无红锤的情况下,个人推荐日阶顺序,(具体顺序因人而异,请参照下面说明自行调整):神官←狂战←圣光←血法←火法←冰法←其他说明:后面的材料怪对奶量要求较高,无红锤先日神官保证奶量(貌似有红锤不日圣骑奶量也不够),后续材料怪才能打的轻松。为了尽早日神官,维姆掉的材料全部分解成贤者之石,红袍老头那换神言徽记,没什么犹豫的!狂战第二是为了拿裂隙52黑星法杖,如52已过,圣光第二,圣光日阶极其重要,下面详述,然后是血法,为了裂隙55准备至少一个日阶血法,如果后续材料怪输出够,火法冰法最后日。
角色扮演 动作格斗 休闲益智 枪战射击 战争策略 卡牌对战 音乐舞蹈 模拟塔防 体育竞技 挂机养成